|
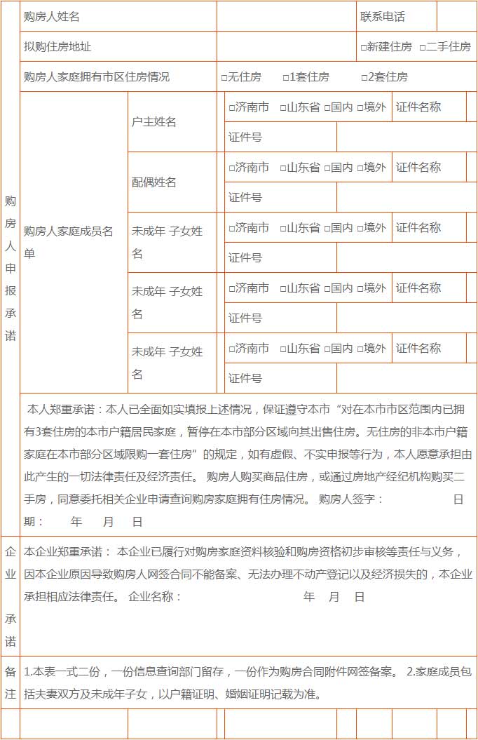
濟南社保服務網(m.xyjzfw.com.cn)2月13日訊,濟南市城鄉建設委今日發布《關于貫徹執行住房限購政策有關事項的通知》。通知規定,明確購房時間以房屋買賣合同網簽時間為準,合同簽訂時間在10月3日零時之前的,不受限購政策限制;兩人以上共同購房且共同購房人非同一居民家庭的,按共同購房人分別新購一套住房對待。 關于貫徹執行住房限購政策有關事項的通知 各房地產開發企業、房地產經紀機構,各有關單位: 為進一步做好房地產市場調控工作,根據《濟南市人民政府辦公廳關于進一步加強房地產市場調控工作的通知》的要求,現就有關事項通知如下: 一、自2016年10月3日起,對在本市市區范圍內已擁有3套住房的本市戶籍居民家庭,暫停在本市部分區域向其出售住房。無住房的非本市戶籍家庭在本市部分區域限購一套住房。 本市戶籍居民家庭,是指擁有本市市區以及三縣一市戶籍的居民家庭。 二、市城鄉建設委負責新建商品房買賣合同網上簽約的限購管理工作,市住房保障管理局負責二手房買賣合同網上簽約的限購管理工作。市國土資源局、市公安局、市民政局負責做好相關信息核查的配合工作。 三、家庭擁有住房套數,以新購房時居民家庭在本市市區范圍內已辦理的新建商品房網上簽約、不動產登記、房改購房手續和二手房網上簽約的住房套數為準。 四、限購期間,購房人在購買住房前,應提交家庭成員居民身份證明、戶籍證明、婚姻證明的原件和復印件。購房人應如實填寫《購房人及家庭成員情況申報表》,并簽署購房承諾。 五、房地產開發企業應主動向購房人告知住房限購政策,核驗購房人提交的上述材料,在《購房人及家庭成員情況申報表》中簽署承諾,并將初驗合格的購房人及家庭成員信息錄入房地產信息系統,在系統中提交限購查詢申請。房地產開發企業依據購房人委托,攜帶購房人相關資料,到市房屋檔案館申請核實購房家庭住房情況。市房屋檔案館通過建委、房管、國土、公安、民政部門提供的信息查詢系統查詢購房人相關信息后,將核實結果在系統中進行反饋。購房人相關資料及《購房人及家庭成員情況申報表》由市房屋檔案館留存。 房地產開發企業依據市房屋檔案館反饋結果辦理合同網簽,對不符合限購條件的,由房地產開發企業通知購房人。 六、購房人通過房地產經紀機構居間或代理二手房買賣的,可參照前條辦事流程委托房地產經紀機構申請查詢購房家庭擁有住房情況。對于符合購房條件的,房地產經紀機構協助買賣雙方辦理二手房買賣合同網簽,并將購房人及家庭成員的身份證明、戶籍證明、婚姻證明復印件,以及《購房人及家庭成員情況申報表》等證明材料,提交市房屋檔案館留存。 二手房買賣當事人自行交易的,由當事人參照前條提交資料申請辦理住房信息查詢及二手房買賣合同網簽。 七、對不符合限購條件的,房地產開發企業、房地產經紀機構不得辦理合同網簽。對于房地產開發企業違反相關規定網簽的,市房產交易監理所將不予進行新建商品房網簽合同備案,出具《新建商品住房買賣合同不予備案通知書》,并將信息反饋市城鄉建設委。 對于房地產經紀機構違反相關規定網簽的,市房產交易監理所將不予進行二手房網簽合同備案。 八、房地產開發企業、房地產經紀機構應在銷售現場、經營場所等顯著位置公示本通知及限購政策說明,供購房人查閱,并切實履行對購房家庭資料核驗和購房資格初步審核等責任與義務。對于不符合限購條件,采用網下或滯后網簽、逾期不辦等行為規避限購政策的,一經查實,有關部門將依據有關規定依法處置。房地產開發企業、房地產經紀機構違反限購政策給購房人造成經濟損失的,由房地產開發企業、房地產經紀機構承擔相應法律責任。 購房人提供虛假證明或信息騙取購房資格的,一經查實,取消購房資格,記入個人征信不良記錄,情節嚴重的,依法追究相關責任,造成的損失由購房人自行承擔。 附件:1.購房人及家庭成員情況申報表 2.限購政策說明 市城鄉建設委員會 濟南市住房保障和房產管理局 濟南市國土資源局 濟南市公安局 濟南市民政局 2016年10月7日 購房人及家庭成員情況申報表
附件2: 限購政策說明 1.購房時間以房屋買賣合同網簽時間為準,合同簽訂時間在2016年10月3日零時之前的,不受限購政策限制。 2.本市市區范圍擁有住房情況,包括在歷下區、市中區、槐蔭區、天橋區、歷城區、長清區和濟南高新區范圍內擁有的住房套數。 3.住房,指規劃用途為住宅、居住公寓的房屋。 4.購房人提供的婚姻證明,包括結婚證、離婚證或其他有效婚姻證明。 5.戶籍證明,指戶口簿或公安部門按魯公通[2016]175號等文件規定情形出具的證明材料,如購房人或家庭成員為本市集體戶口,符合本市戶籍要求。 6.駐濟部隊現役軍人和現役武警在提供軍身份證明和團級以上單位政治部門出具的購房家庭全部成員相關戶籍證明后,視同本市戶籍居民。 7.申請人在一套住房中占部分份額的,按其擁有一套住房計算。 8.兩人以上共同購房且共同購房人非同一居民家庭的,按共同購房人分別新購一套住房對待。 (文章編輯:濟南公積金代繳公司) |
------------------------------------------分隔線------------------------------------------



